Holley EFI

GM 4L60 (2009+) TRANS HARNESS - Holley EFI Transmission Control Harness - 2009+ GM 4L60

Sale price £303.42 GBP inc VAT Regular price £380.34 GBP
Shipping calculated at checkout.
SKU: 558-455

In Stock

UK warehouse: 0

US warehouse: 100

Delivery ETA: Feb 09 – Feb 14
US warehouse
Ships from our US warehouse.
Price shown is final for UK customers - duties & VAT included. No extra fees.
Build check

Is this right for your build?

Unsure if this is the right choice for your car or project? The Billy's team can check fitment, supporting parts and make recommendations before you purchase.

This message will include the product details and SKU you are currently viewing so we can talk about the exact parts in front of you.

We regularly support complex conversions and high value engine and driveline packages. If anything in your plan looks like it wont fit or incomplete, we will highlight it and suggest alternatives.

Product Details

🔧

Vehicle Compatibility

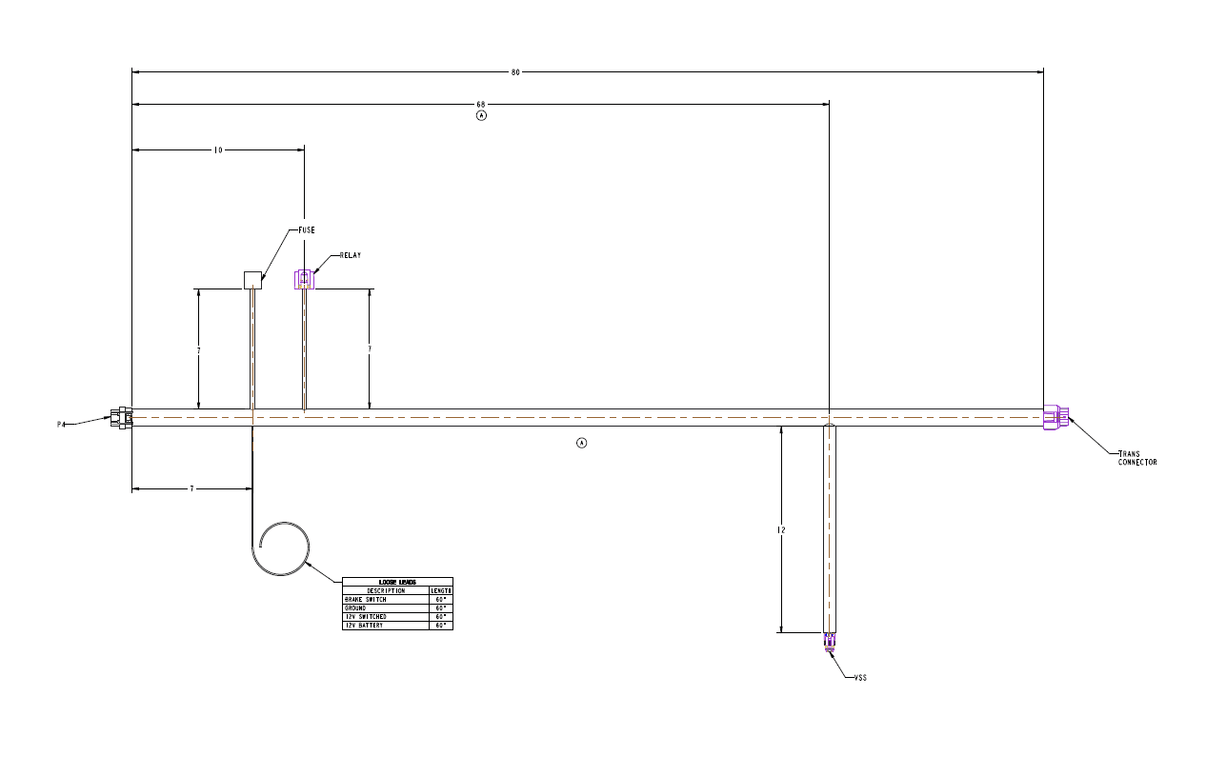
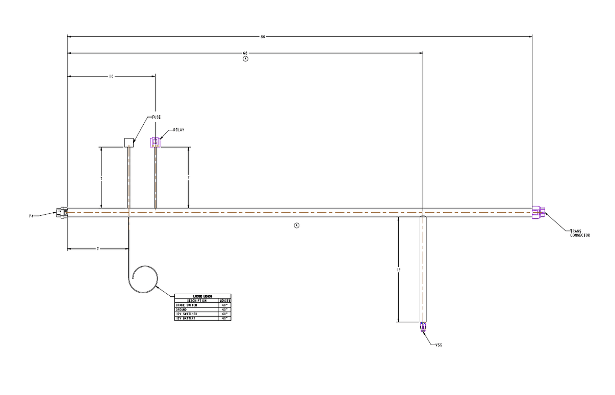
Fits GM 4L60 (2009+) TRANS HARNESS - Holley EFI Transmission Control Harness - 2009+ GM 4L60.

Please refer to manufacturer specifications for complete compatibility information.

Key Features

For 2009+ GM 4L60
  • Plug and play fully terminated harness
  • Made for Dominator
  • Built in Relay (Must be wired to a switched 12V source)
  • Connectors and unterminated wires for easy installation
🎬

Product Videos

📋

Product Specifications

Brand
Holley EFI
Collection
Air & Fuel Delivery
Collection
Air & Fuel Delivery - Fuel Injection (EFI)
Connector Quantity
4
Grade Type
Performance
Harness Application
GM
Harness Type
Transmission
Make
GM
Menu
Automatic Transmission Components
Part Type
Automatic Transmission Wiring Harness
Product Type
Transmission Harness
📦

Package Contents

Kit includes all necessary components. Please refer to manufacturer specifications for detailed package contents.